2019-05-05 10:02 来源:云南日报
日前,云南省工业和信息化厅对全省第四批绿色制造名单进行了公示。
其中有23家绿色工厂、13个绿色设计产品、3家绿色园区、5家绿色供应链管理企业入围。
具体名单如下
↓↓
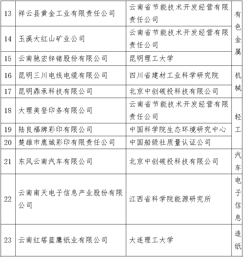
绿色工厂
(23家)
绿色设计产品
(13个)
绿色园区
(3家)
绿色供应链管理企业
(5家)
恭喜以上企业(单位)!
关于“绿色制造”你了解多少?
下面云报君就来和你科普一下
开展绿色制造体系建设是工业和信息化部于2016年9月开始开展的一项工作,以促进全产业链和产品全生命周期绿色发展为目的,以企业为建设主体,以公开透明的第三方评价机制和标准体系为基础,以绿色工厂、绿色产品、绿色园区、绿色供应链为绿色制造体系的主要内容,旨在贯彻落实《中国制造2025》《绿色制造工程实施指南(2016-2020年)》,加快推进绿色制造。在此之前,工业和信息化部、省工业和信息化厅已发布三批国家级、省级绿色制造名单。
1.制造业创新中心
(工业技术研究基地)建设工程
2.智能制造工程
3.工业强基工程
4.绿色制造工程
5.高端装备创新工程
中国制造2025,是中国政府实施制造强国战略第一个十年的行动纲领。计划通过“三步走”实现制造强国的战略目标:
第一步,到2025年迈入制造强国行列;第二步,到2035年中国制造业整体达到世界制造强国阵营中等水平;第三步,到新中国成立一百年时,综合实力进入世界制造强国前列。
华润水泥(鹤庆)有限公司生产基地
绿色制造工程将重点推动制造业各行业、各环节的绿色改造升级,加快构建绿色制造体系;实施指南要求围绕制造业资源能源利用效率和清洁生产水平提升,以制造业绿色改造升级为重点,以科技创新为支撑,以法规标准绿色监管制度为保障,以示范试点为抓手,加大政策支持力度,加快构建绿色制造体系,推动绿色产品、绿色工厂、绿色园区和绿色供应链全面发展,壮大绿色产业。
华新水泥(丽江)有限公司
绿色工厂是制造业的生产单元,是绿色制造的实施主体,属于绿色制造体系的核心支撑单元,侧重于生产过程的绿色化。加快创建具备用地集约化、生产洁净化、废物资源化、能源低碳化等特点的绿色工厂。优先在钢铁、有色金属、化工、建材、机械、汽车、轻工、食品、纺织、医药、电子信息等重点行业选择一批工作基础好、代表性强的企业开展绿色工厂创建,通过采用绿色建筑技术建设改造厂房,预留可再生能源应用场所和设计负荷,合理布局厂区内能量流、物质流路径,推广绿色设计和绿色采购,开发生产绿色产品,采用先进适用的清洁生产工艺技术和高效末端治理装备,淘汰落后设备,建立资源回收循环利用机制,推动用能结构优化,实现工厂的绿色发展。
鑫联环保
绿色产品是以绿色制造实现供给侧结构性改革的最终体现,侧重于产品全生命周期的绿色化。积极开展绿色设计示范试点,按照全生命周期的理念,在产品设计开发阶段系统考虑原材料选用、生产、销售、使用、回收、处理等各个环节对资源环境造成的影响,实现产品对能源资源消耗最低化、生态环境影响最小化、可再生率最大化。选择量大面广、与消费者紧密相关、条件成熟的产品,应用产品轻量化、模块化、集成化、智能化等绿色设计共性技术,采用高性能、轻量化、绿色环保的新材料,开发具有无害化、节能、环保、高可靠性、长寿命和易回收等特性的绿色产品。
位于昆明经开区的昆明云内动力股份有限公司生产线
绿色园区是突出绿色理念和要求的生产企业和基础设施集聚的平台,侧重于园区内工厂之间的统筹管理和协同链接。推动园区绿色化,要在园区规划、空间布局、产业链设计、能源利用、资源利用、基础设施、生态环境、运行管理等方面贯彻资源节约和环境友好理念,从而实现具备布局集聚化、结构绿色化、链接生态化等特色的绿色园区。从国家级和省级产业园区中选择一批工业基础好、基础设施完善、绿色水平高的园区,加强土地节约集约化利用水平,推动基础设施的共建共享,在园区层级加强余热余压废热资源的回收利用和水资源循环利用,建设园区智能微电网,促进园区内企业废物资源交换利用,补全完善园区内产业的绿色链条,推进园区信息、技术服务平台建设,推动园区内企业开发绿色产品、主导产业创建绿色工厂,龙头企业建设绿色供应链,实现园区整体的绿色发展。
云南铝业股份有限公司车间
绿色供应链是绿色制造理论与供应链管理技术结合的产物,侧重于供应链节点上企业的协调与协作。打造绿色供应链,企业要建立以资源节约、环境友好为导向的采购、生产、营销、回收及物流体系,推动上下游企业共同提升资源利用效率,改善环境绩效,达到资源利用高效化、环境影响最小化,链上企业绿色化的目标。在汽车、电子电器、通信、机械、大型成套装备等行业选择一批代表性强、行业影响力大、经营实力雄厚、管理水平高的龙头企业,按照产品全生命周期理念,加强供应链上下游企业间的协调与协作,发挥核心龙头企业的引领带动作用,确立企业可持续的绿色供应链管理战略,实施绿色伙伴式供应商管理,优先纳入绿色工厂为合格供应商和采购绿色产品,强化绿色生产,建设绿色回收体系,搭建供应链绿色信息管理平台,带动上下游企业实现绿色发展。
云南三环中化化肥有限公司
了解了那么多绿色制造的知识点之后
不难理解,工业、制造业与生态保护之间
并不是二元对立的
在开展绿色制造体系建设工作上
云南制定了一系列发展计划
云南省工信委高度重视绿色制造体系建设工作,制定印发了《云南省绿色制造体系建设实施方案》,并组织开展绿色制造体系建设工作,引导开发绿色设计产品,创建绿色工厂,推进建设绿色园区,打造绿色供应链,加强绿色设计示范企业试点工作。
截至2018年8月,全省已有5个项目列入国家绿色制造系统集成项目库,并获得国家财政资金支持;先后有8家企业创建为国家级绿色示范工厂,1个产品评为国家级绿色设计产品;1家企业完成了国家工业产品绿色设计试点工作,等待国家验收,云南绿色制造体系建设取得了初步成效。
随着绿色制造工程稳步推进
未来我们还将看到更多云南制造
打上“绿色”标签
